Forschungszulage consultants: How to choose the right partner and avoid hidden traps

Forschungszulage consultants: How to choose the right partner and avoid hidden traps

In recent years, one funding program in Germany has become increasingly prominent: The German R&D Tax Allowance (Forschungszulage or FZ).

The Forschungszulage is a federal incentive designed to strengthen Germany’s position as a leading innovation hub. It provides companies with a tax credit or direct cash refund for eligible in-house or contract research and development expenses – primarily personnel and contractor costs.

The program is open to a wide range of applicants: from startups and SMEs to large companies across all sectors supporting the creation of new knowledge and significant improvements to product or process.

Securing the FZ can inject vital funds into your innovation projects. However, choosing the right consultant can feel like navigating a minefield of confusing fee models and hidden risks.

The real value of a grant consultant lies not just in getting the initial "Yes", but in guiding you all the way until the money is in your bank account.

This article breaks down common consultant business models, reveals hidden pitfalls, and includes practical calculation examples to help you choose the best partner for your business.

Common traps

Phase 1 vs. phase 2: Where many consultants drop the ball

The FZ process consists of two critical phases:

Phase 1 (Confirmation): Submission of the technical project description to the BSFZ (Bescheinigungstelle Forschungszulage) and to obtain the Confirmation Notice.
A positive confirmation notice comes with a certificate from the BSFZ confirming that your specific R&D project technically qualifies as eligible research.

Phase 2 (Payout): Submission of the forms in the ELSTER tax portal (tax authority), to display the actual amounts e.g. personnel costs, contract research, etc. for each fiscal year of the project. This determines the final grant amount grant.

The trap: Some consultants structure their fees to be paid monstly or entirely upon the Confirmation Notice. Yet, the real administrative work (and the risk of reductions) begins after that stage. This is a massive red flag.

Splitting the fee between confirmation and payout is fair. The wait time from confirmation to payout is often 4 to 12 months. Payouts for projects which are (partly) in the future are usually 3 to 6 months after the project year is completed.

If your consultant is fully paid after Phase 1, their incentives to support you through the complex, final tax integration step are limited.

Tobias Koch, Head of consider funding, emphasizes this crucial point: "A consultant who receives their entire fee upon confirmation has no genuine interest in the final payout – even though 60% of the acutal work comes after the confirmation.“

The Dangerous "Latest X Months" Clause

Often the success fee consultants are split into the two phases mentioned above. That has been covered above already. A 50/50 split between confirmation payout can be considered as fair. Some consultants even offer models, where you pay nothing at confirmation and 100% at payout.

The trap: The success fee payment, which is linked to the payout is often connected with phrases such as “[…] or latest 6 month after the confirmation”.

This clause can be tricky, especially for R&D projects that are forward-looking. In such cases, you might have not yet gotten the money but are forced to pay the full success fee.

This is acceptable and fair for retrospective projects, as it is difficult for consultants to verify that the money has been paid out. In this case, it is important to ensure that the ELSTER portal form is submitted to the tax authorities BEFORE the tax return is. Otherwise, the payment may be delayed by over a year, and you may fall into the trap described above.

However, the clause becomes unfair for forward-looking projects. This is because the corresponding subsidy is only paid out once the corporation tax for the relevant project year has been determined (Festsetzung der Körperschaftssteuer). It is important to note here that the clause should be supplemented by something like “[...] for forward-looking projects, this is correspondingly 6 months after the relevant financial year”.

Check the consultant’s competence

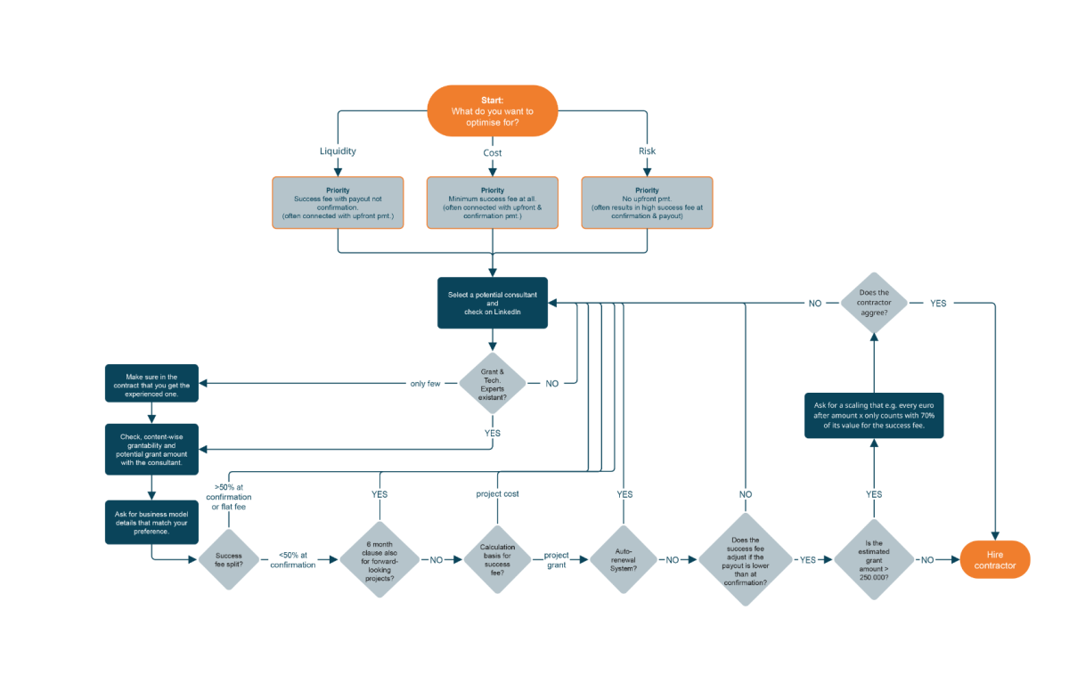
The Forschungszulage has only existed since 2020. Since then, many “funding experts” and funding consultants have entered the market. Often with limited real experience. Nevertheless, they can take some of the work off your hands.

Two simple checks:

1) Review their LinkedIn profiles and background of the employees who work for the company in question. Ideally, you should find profiles with significant grant experience and technical expertise.

2) Many consultants advertise incredibly high funding probabilities (>90%). This is not impossible! But ask them to show you that number is calculated in their reporting system and explain it to you.

Hidden costs: Understanding consultant models

When evaluating a consultant, look beyond the percentage fee and absolute numbers. Focus on: liquidity risk (how much you pay before receiving the grant) and true cost (the fee as a share of the actual payout).

Here is a breakdown of common fee models and the questions you must ask:

1. No upfront + success fee model

The model: No upfront cost; you pay a percentage of the final grant amount (success fee).

Analysis: This is the most risk averse model, but not the most liquidity optimized one. Not paying anything upfront usually results in a high success fee, which are split between confirmation and payout. Even though, it is the most risk averse model, it is often not the most liquidity optimized one.

Benchmark for a fair model:

Example Grant: 300.000 [risk-optimized]

2. Upfront + success fee model

The model: You pay an initial fixed fee plus a percentage of the final grant amount (success fee).

Analysis: An initial fixed fee can lower the payment on success significantly. So, this is a model, which can be considered to reduce the total cost while increasing the risk a bit. However, we recommend keeping the initial fixed fee 5k or lower at Forschungszulage (that may differ to other grant programmes).

Benchmark for a fair model:

3. The fixed-fee model

The model: You pay a set, lump-sum amount regardless of the final R&D tax allowance received.

Analysis: A flat success fee means they are unaffected if BSFZ or the tax authorities shorten the final grant amount. You pay the full fixed fee even if your final payout is lower. Often, those fixed success fees are requested at the confirmation, which results in no support from there on. So, you are alone for the true work.

Benchmark for a fair model: No benchmark, as we do not recommend it.

3. Percentage of cost

Most intransparent model!

The model:
You pay a percentage of the underlying eligible R&D costs, not the final grant amount.

Analysis:
The grant amout you receive is a percentage of your R&D cost, which varies between 15 and 35% depending on company size and the kind of cost. A fee based on your high costs often translates to a surprisingly high percentage of the grant you receive.

For example, one of the larger grant consultants uses 5% (6% for small projects) of the costs. Here, you find a calculation example:

4. Auto-Renewal Traps

The model: Annual base fee + success fee with automatic renewal.

Analysis: If the partnership is transparent and the consultant’s service is strong, they shouldn’t need auto-renewal clauses. A quality consultant will earn your business again next year based on performance. We suggest to refuse those autorenewals. Most consultants will still work with you, even if you tell them remove this from the contract. The only question is: Do you want to work with a consultant who needs that?

Benchmark for a fair model: No benchmark, as we would not suggest it.

Comparison of reasonable models

How much risk are you taking before the final payout, and what is your overall cost? To provide clarity, we compare the reasonable models for a hypothetical €300,000 grant.

"Zero Upfront" is a myth: The "risk-optimized" option has €30,000 to be paid before you receive the grant. Meanwhile, the liquidity-optimized option only has €5,000 required payments before the grant hits your account.

Always check what you want to optimize for and ask for the details of the payment time and condition!

Checklist before you hire a Forschungszulage consultant

[ ]Check staff profiles on LinkedIn – do they have real grant or tech experience or mainly sales personal?

[ ] Is the success fee split at least 50/50 between confirmation and payout?

[ ] Is the success fee part which is allocated at the payout linked to a “latest 6 month after confirmation”? If so, how is it with foreward looking projects?

[ ] Is the success fee a percentage of the grant amount or a fixed fee? (you want the percentage)

[ ] Is the success fee based on the grant amount (not total costs)?

[ ] Is there an auto-renewal clause? Negotiate it out!

[ ] Be sure for what you optimize in the model! No upfront usually does not equal liquidity-optimized! Ask for detailed payment time and condition.

[ ] Does the contract include an adjustment clause if the final payout is smaller than the one of the confirmation?

[ ] Special hint: For grants above 250.000 or higher many consultants offer scaling prices – ask for it! E.g. each Euro higher than 250.000 is only considered with 70% within the success fee. That way your required payment is lowered!


Decision Tree: Choosing Your R&D Tax Allowance Consultant

This decision tree helps you choose the most suitable fee structure based on your financial goals and risk tolerance, and avoid the most common consultant traps.